好东西要分享

三河多家单位被罚、责令整改!

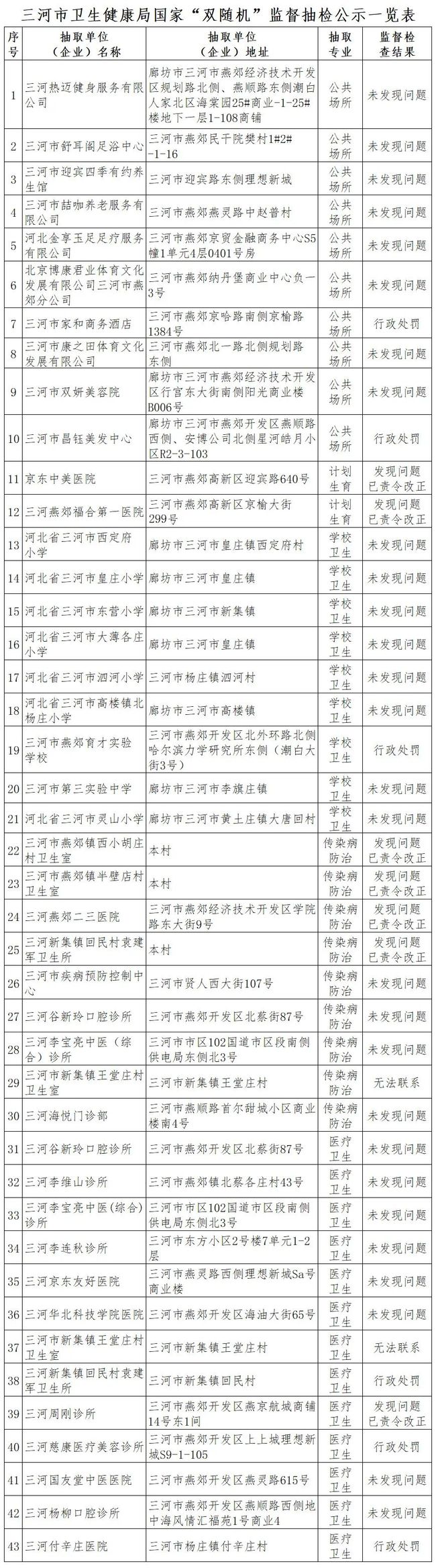
“双随机”监督抽查公示

按照国家、省、市卫健委关于开展2021年国家随机监督抽查工作的通知要求,三河市卫生健康局认真组织落实。按照抽检计划,对检查项目进行全面覆盖检查,并24小时内上传至省信息平台。在监督检查过程中,执法人员全部使用执法终端开展随机抽查,检查过程做到全程记录,并对发现的违法行为及时立案查处。

2021年7月1日—7月15日三河市卫生健康局国家“双随机”抽查工作共完成43家单位,公示如下:

三河多家单位被罚、责令整改!

来源:三河市卫生健康局

评论 抢沙发

评论前必须登录!